外国公民也要填写匈牙利人口普查问卷!逾期可能被罚款!中文版来啦!
发布时间:1664962319428
1664962319428
来源:匈牙利《新导报》
匈牙利《新导报》
![]()
匈牙利历史上第十六次人口普查已于2022年10月1日开始,此次普查将以电子方式进行。居民可以在线填写调查问卷,或在普查员帮助下在平板电脑上完成调查。
![]()
10月1日至16日期间,民众可通过填写在线问卷完成调查;10月17日至11月20日,调查员将亲自登门拜访那些没有参与在线填写的居民;11月21日到11月28日为止,民众可联系当地市政府补充填写。
居民可登录https://nepszamlalas2022.hu/网站,使用9月底通过邮局信件获得的确认码即可进入系统,完成问卷填写大约需要半个小时。
![]()
图中标出的数字即为确认码
10月3日,匈牙利中央统计局(KSH)局长武科维奇·加布里埃拉(Vukovich Gabriella)在接受媒体采访时表示:“人口普查可以帮助我们准确了解匈牙利的人口状况,以作为某些决策的依据,因此每个人都应该重视回答这些问题。”她表示,截至10月3日已收到来自45万个住址的信息——已有约100万人填写了问卷。在统计局的系统中,总共有500万个地址,目前已收到的信息占总地址数的9%。
需注意,参与人口普查是强制性的。在匈居住满3个月的外国公民也需要填写人口普查问卷。逾期填写问卷最高可处以20万福林的罚款。
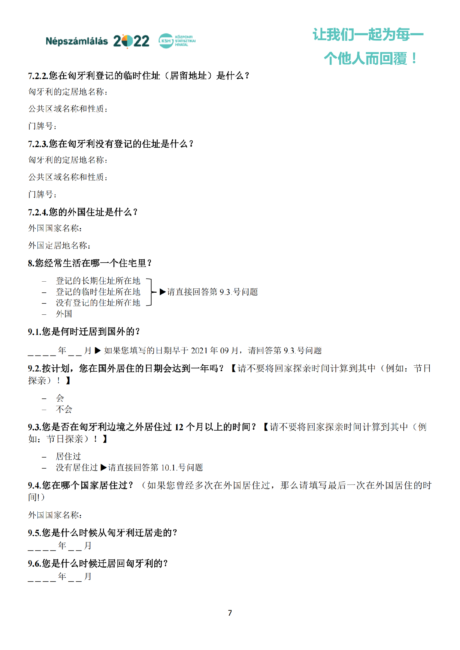
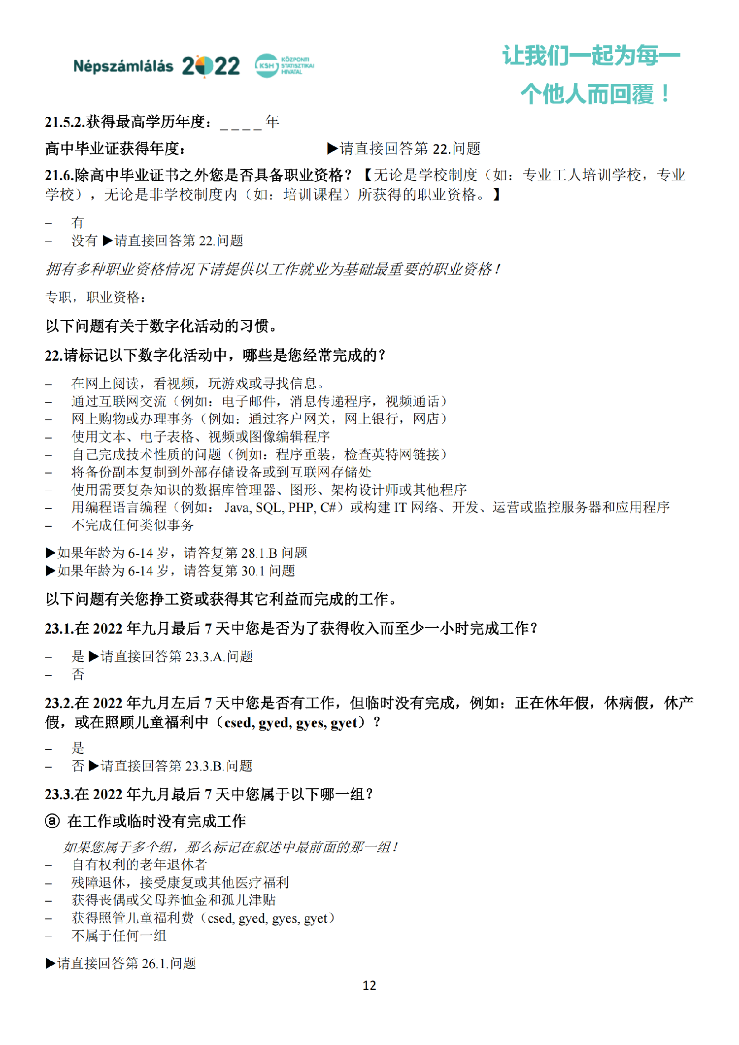
匈牙利第十六次人口普查问卷中文版
![]()
![]()
![]()
![]()
![]()
(编译:陈鸿彬)